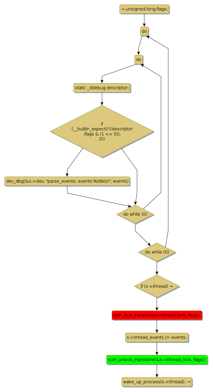
Instance Verification Kit (IVK)
spin lock @ [16904+42+/linux-3.19-rc1/drivers/pcmcia/cs.c]
Instance Signature: thread_lock
|
The Matching Pair Graph:
|
|
Function Name
|
Control Flow Graph (CFG)
|
Events Flow Graph (EFG)
|
Source Correspondence
|
|
pcmcia_parse_events
|
|
|
[16743+19+/linux-3.19-rc1/drivers/pcmcia/cs.c]
|